Redes Semanticas
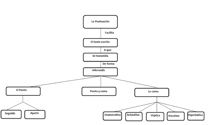
LA PUNTUACION
Los signos de puntuación delimitan las frases y los párrafos y establecen la jerarquía sintáctica de las proposiciones, consiguiendo así estructurar el texto, ordenar las ideas y jerarquizarlas en principales y secundarias, y eliminar ambigüedades. La puntuación varía según el estilo de escritura; sin embargo, las diferencias de estilo que se puedan presentar no eximen a nadie de cumplir con ciertas normas mínimas y de evitar errores generalmente considerados como inaceptables. De ahí la importancia de conocer y aplicar las normas básicas de la puntuación.
La puntuación tiene como fin principal facilitar que el texto escrito transmita de forma adecuada el mensaje que pretende comunicar. El sistema ortográfico dispone de varios signos. La función principal del punto consiste en señalar el final de la oración (punto y seguido), del párrafo (punto y aparte) o de un texto (punto y final). La coma es un signo de puntuación que presenta variedad de usos como por ejemplo:
Comas enumerativas, coma aclarativa o explicativa, coma elíptica, vocativo e hiperbática.
Por ejemplo:
—María volvió a casa, hizo los deberes, cenó y se fue a la cama. —Mi casa tiene muebles, mesas y cuatro camas.
Hay tendencias que admiten su uso para separar dos miembros independientes de una oración, haya o no conjunción entre ellos, siempre y cuando sean realmente independientes; pues, si no, estaríamos en el caso anterior:
—Los soldados saludaban, la gente aplaudía y los niños no paraban de cantar.
Si la finalidad última es la comunicación, podría resultar paradójico encontrarnos con licencias ortográficas que no respetan el modo convencional de escritura y que, sin embargo, expresan a la perfección los conceptos y los ritmos internos, invisibles de otra manera.
Es por eso que es muy importante los signo de puntuación, para poder hacer un párrafo correcto, entendible dando una buena comunicación

Fuente: Habilidades comunicativas
Comportamiento del consumidor
El comportamiento del consumidor es el estudio del comportamiento que los consumidores muestran al buscar, comprar, utilizar, evaluar y desechar los productos y servicios que, consideran, satisfarán sus necesidades. El comportamiento del consumidor, como una disciplina del Marketing existe desde los años 60' y se enfoca en la forma que los individuos toman decisiones para gastar sus recursos disponibles (tiempo, dinero y esfuerzo) en artículos relacionados con el consumo.
Importancia por las empresas
Es un estudio de carácter indispensable, debido a que conocer los gustos y preferencias propios de cada segmento del mercado permite decidir con precisión cuál es la estrategia más apropiada para llegar al mercado meta y asegurar una venta exitosa, la cual idóneamente llegará a convertirse en una relación de retención de clientes leales. Además de ello, proporciona las herramientas necesarias para que la empresa sepa cómo incrementar el valor del producto o servicio, ya que indaga en dónde radica ese valor según la percepción del cliente final.
Tipos de consumidores
El estudio de los consumidores lleva a la diferenciación de dos principales tipos de consumidor, que conllevan diferentes actitudes, motivaciones y percepciones. Estos son:
Consumidor personal. Aquél que compra (o consume) los bienes y los servicios con la finalidad de satisfacer los deseos o necesidades de sí mismo.
Consumidor organizacional. El que compra para una organización entera, como son instituciones o empresas.
El comportamiento del consumidor ha llegado a ser parte integral del la planificación estratégica del mercado. La creencia de que la ética y la responsabilidad social también deben ser parte integral de toda decisión de marketing se materializa en un concepto revisado de marketing – el concepto de marketing social – que exige a todos los mercadólogos observen principios de responsabilidad social en la comercialización de sus bienes y servicios; es decir, deben esforzarse en satisfacer las necesidades de sus mercados meta en formas que mejoren a la sociedad en su conjunto. La mayoría de las empresas reconocen que las actividades socialmente responsables mejoran su imagen frente a los consumidores, los accionistas, la comunidad financiera y otros sectores relevantes del público.

Fuente: Comportamiento consumidor
LA VELOCIDAD LECTORA
Es la cantidad de palabras que una persona puede leer en un determinado tiempo, que frecuentemente viene expresada en minutos, es decir, el número de palabras leídas por minuto.
La velocidad lectora tiene defectos como:
Silabeo que está compuesto por: Regresiones, movimientos de cabeza, fijaciones oculares y subvocalización.
Denegación por: pausas excesivas, vocalización, señalado, cambios de línea.
Esta lectura cuenta con técnicas para poder mejorar y ayudar a q sea más rápido como:
Identificación rápida: Consiste en localizar con rapidez palabras muy similares al modelo ofrecido.
Integración visual: esta técnica está dirigida a instaurar habilidades perceptivas de formación de letras y palabras, al tener que completar palabras incompletas.
Trocear el texto: Consiste en separar las palabras que sean más difíciles para nosotros.
Fuente: Estrategias de aprendizaje
ANALISIS AMBIENTAL
Este análisis ayuda a ver cuáles son los aspectos positivos y negativos de la de la empresa, este análisis también es llamado FODA y se divide en dos: Interno y externo.
En el Interno se divide en aspectos positivos y negativos en los positivos tenemos las Fortalezas y negativos las debilidades.
El Externo también se divide en dos ya sean positivos y negativos, los cuales son llamados oportunidades y amenazas.
Este análisis ayuda a mejorar y mantener las fortalezas y oportunidades, por otro lado disminuye las debilidades y amenazas

Fuente: Comportamiento del consumidor